發布時間:
2020-04-20 08:11:21
瀏覽次數:
本標準代替 GB/T 2072-2007《鎳及鎳合金帶材》,與GB/T 2072-2007 相比,除編輯性修改外主要技術變化如下:
—增加了鎳箔材的牌號及技術要求(見第3章、第4章);
—修改了規格范圍:厚度由"0.05~1.2"修改為"O.01~5.00", 寬度由"20~250"修改為"20~1350"(見表1,2007年版的表1);
—修改了厚度、寬度及其允許偏差:厚度不大于0.3mm產品的寬度允許偏差由"(O,-0.6)、(0,-1.0)"修改為“±0.15";厚度大于0.3mm產品的寬度允許偏差由"(0,-1.0)、(0,-1.5)"修改為"(+1.6,0)"(見表 2,2007 年版的表 2);
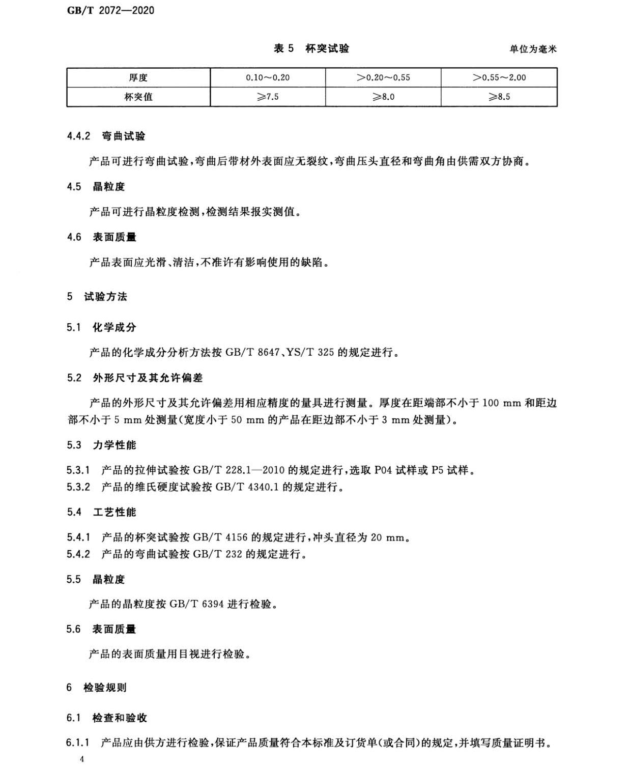
—修改了杯突試驗方法:將杯突試驗的沖頭直徑由"10mm"修改為"20mm"(見5.4.1,2007年版的4.3);
—增加了產品的彎曲性能要求(見4.4.2);
—增加了產品的晶粒度要求(見4.5)。
有關《鎳及鎳合金帶、箔材 GB/T 2072-2020》國家標準詳細規范,利泰金屬整理如下:








相關鏈接
- 2021-12-14 寶雞鎳棒廠家談鈦鎳合金的應用以及與高分子材料結合應用的未來展望
- 2021-11-19 利泰金屬定制N4/N6鎳板 鎳箔
- 2021-07-25 鎳及鎳合金鍛件國家標準GB/T 26030-2010
- 2021-07-16 鎳棒鎳合金棒國家標準GB/T 4435-2010
- 2021-07-07 寶雞鎳棒廠家談純鎳及鎳合金的特性與應用
- 2021-01-21 利泰金屬定制純度99.99%規格3.0~300mm耐高溫N6鎳棒N4鎳磨光棒
- 2021-01-09 利泰金屬供應鎳及鎳合金鍛件 鎳法蘭用圓餅 鎳方塊坯料 鎳異形件
- 2020-04-11 艦船用鐵鎳合金板材規范 GB 1330-97
- 2019-12-05 鎳棒廠家常用鎳合金的焊接方法
- 2019-11-26 寶雞鎳棒廠家談純N6鎳絲等離子焊接的工藝與性能

