鈦是20世紀50年代發展起來的一種重要結構金屬,具有密度低、比強度高、耐腐蝕、耐高溫、無磁等優良性能,及形狀記憶、超導、儲氫、生物相容性4大功能,被廣泛應用在航空、航天、艦船、兵器、核、化工、海水淡化、醫療器械、環境保護等領域,在國民經濟發展和國防工業中占有重要的地位和作用[1]。
為優化鈦及鈦合金材料的組織和性能,熱處理被視為鈦材生產中的關鍵工序。鈦及鈦合金在熱處理中存在馬氏體相變不會引起合金顯著變化、有可能形成脆性w相、同素異構轉變難以細化晶粒、導熱性差、化學活性大、β相轉變溫度差異大、在β區加熱時β晶粒長大傾向性大等特點[2],鈦及鈦合金的熱處理必須結合化學成分及歷史加工工藝進行,才能獲得所需組織和性能。選擇適宜的鈦及鈦合金熱處理標準及工藝,成為鈦及鈦合金產品獲得滿足使用用途的組織和性能最佳匹配關系的重要環節。
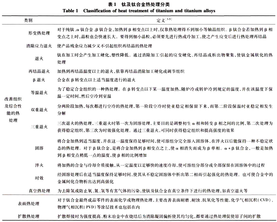
1、鈦及鈦合金熱處理分類
鈦及鈦合金熱處理主要分為改善組織及綜合性能的熱處理、表面熱處理和擴散熱處理3類,具體見表1。

2、鈦及鈦合金熱處理標準現狀及發展趨勢
2.1鈦及鈦合金熱處理標準現狀
我國的鈦工業進程起步較晚,主要通過仿制國外材料并進行國產化建立了相應的鈦及鈦合金體系,因此對于實際應用的鈦及鈦合金熱處理制度是在國外相關資料的基礎上,結合我國實際熱處理設備狀況和應用需求逐漸摸索并確定的,之后逐步通過規范實現了鈦及鈦合金熱處理標準化的雛形。相對于鈦及鈦合金產品的發展,建立的鈦及鈦合金專用熱處理標準中涉及的牌號少、覆蓋產品的應用領域不全面,導致鈦及鈦合金采用的熱處理制度主要以鈦及鈦合金產品標準中推薦的熱處理制度為主。目前我國鈦及鈦合金產品選用的熱處理制度和依據主要為中國國家標準、美國標準及俄羅斯標準,涉及的主要熱處理專用標準見表2;典型合金的熱處理制度見表3;熱處理通用基礎標準見表4。



美國鈦及鈦合金體系的建立,主要面向航空、航天工業,制定了專用的鈦及鈦合金熱處理標準,對美國涉及的鈦及鈦合金牌號熱處理均包含在其熱處理標準內,且標準的更新速度較快;同時配合美國宇航標準AMS等產品標準中規定的熱處理制度及要求,滿足了專用及通用鈦及鈦合金材料的熱處理需求。
俄羅斯繼承了前蘇聯建立的鈦及鈦合金體系,主要服務于航空、航天、艦船和核工業,建立的材料及熱理標準體系由于設計理念的差別,與美國建立的鈦及鈦合金熱處理標準體系有區別,主要用于前蘇聯地區及引進俄羅斯鈦及鈦合金體系的國家。在產品標準中一般不涉及單獨的熱處理制度,建立的鈦及鈦合金熱處理體系完整、通用性強;工藝過程具體、操作性好;原理與工藝實踐并重[6]。
日本鈦及鈦合金體系主要服務民用市場,如化工、建材等領域,體系獨特性明顯,以耐蝕性材料為主,多為純鈦和低合金化鈦合金。熱處理標準多為企業內部制定,與鈦及鈦合金加工材體系相配套。
2.2 鈦及鈦合金熱處理標準體系發展趨勢
鈦及鈦合金熱處理標準是嚴格生產工藝條件的技術文件,是實現熱處理生產全面管理的有力措施。世界各主要鈦生產國熱處理標準的制修訂均有以下發展趨勢:
1)強化鈦及鈦合金熱處理基礎標準。從熱處理設備、儀器儀表控溫精度、熱處理介質質量、熱處理質量檢驗、統一的熱處理術語、與工藝匹配且有經濟性的經驗工藝制度等角度建立完善的熱處理標準體系。
2)強調人員的技術水平,制定相應的人員資質認定標準。
3)注重管理水平。依據連續的熱處理質量管理數據(如溫度、硬度、廢品率統計記錄等)評定現有的管理水平是否滿足鈦及鈦合金熱處理要求。
3、存在問題
隨著航空、航天、化工等行業用鈦量急劇攀升,國內鈦加工材生產商已將鈦及鈦合金熱處理作為產品質量控制重點,但還存在很多問題。
1)熱處理設備制造水平與發達國家相比有較大差距,對鈦及鈦合金熱處理質量整體提升造成阻礙。
2)先進熱處理工藝(如表面熱處理工藝等)的普及程度較低,無相關標準支撐,導致關鍵鈦零件的使用壽命和可靠性不穩定。
3)與鈦及鈦合金熱處理配套的技術、管理標準還有待完善。
4)國內鈦及鈦合金熱處理專用標準包含的牌號少,更新速度慢,且無法覆蓋產品標準中的熱處理制度及種類,需要進一步整合資源,提升標準的適用性及通用性。
5)我國鈦及鈦合金多由國外引進或仿制,欠缺對熱處理與工藝匹配基礎性研究;同時我國工業級海綿鈦有追逐低雜質含量趨勢,導致近十年來部分純鈦加工產品為符合產品標準的性能,熱處理制度逐步在突破早期的經驗溫度范圍。
4、展望
我國現已建立的鈦及鈦合金熱處理專用標準和通用性基礎標準,使鈦及鈦合金熱處理實行全面質量管理有章可循,為熱處理質量達到國際水平奠定了基礎。
但還存在鈦及鈦合金熱處理基礎性研究欠缺、從事標準化人員少、標準更新周期長、熱處理質量檢測手段不夠完善等困難,未來還需開展以下工作:
1)加強鈦及鈦合金熱處理對材料組織、性能等影響的基礎性研究。
2)加速采用國際標準和國外先進標準。及時修訂標齡過長的鈦及鈦合金熱處理標準,適應市場的需求。
3)強化熱處理基礎標準的貫徹實施,促進以生產、安全、環境、衛生、質量為一體的鈦及鈦合金熱處理標準體系建立。
4)進一步做好標準宣貫工作,培訓更多的熱處理標準化工作人員,促進行業的發展。
參考文獻:
[1]劉奇先,劉楊,高凱.鈦合金的研究進展與應用[J].航天制造技術,2011(4):45-55.
LiuQixian,LiuYang,GaoKai.Researchprogressandapplicationoftitaniumalloys[Jj.AerospaceManufacturingTechnology,2011(4):45-55.
[2]趙永慶,洪權,葛鵬.鈦及鈦合金金相圖譜[M].長沙:中南大學出版社,2011.
[3]GB/T6611—2008,鈦及鈦合金術語和金相圖譜[S].
[4]HB/Z137—2014,鈦及鈦合金熱處理[S].
[5]張小明?鈦的熱處理[J]?稀有金屬快報,2005,24(6):4142.
[6]袁文明.俄羅斯航空熱處理標準體系分析[J].航空標準化與質量,2010(5):15-18.
YuanWenming.HeattreatmentstandardsysteminRussiaaviationindustry[J].AeronauticStandardization&Quality,2010(5):15-18.
相關鏈接
- 2021-12-29 利泰金屬談鈦合金在航天領域的應用需求
- 2021-12-27 航空用鈦合金鍛件的新工藝方法
- 2021-12-24 TA15鈦板生產廠家談鈦及鈦合金焊接工藝與特性
- 2021-12-21 鎳鈦絲鈦合金板在口腔正畸臨床中的應用
- 2021-12-19 航空用TC11鈦合金棒組織均勻性控制方法
- 2021-12-18 半球形TC4鈦合金鍛件存在的缺陷與生產工藝改進方法
- 2021-12-17 鈦合金葉輪生產廠家介紹新型高強高韌性鈦合金主要有哪些?
- 2021-12-15 航空航天領域用鈦鍛件鈦棒等鈦合金的特點及類型
- 2021-12-09 退火溫度對GR9鈦合金棒材組織及性能的影響
- 2021-12-07 我國鈦棒鈦板等鈦合金產業發展的現狀與展望

