鈦及鈦合金換熱器生產技術現狀和發展趨勢
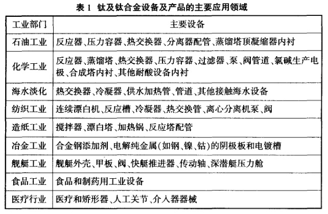
用鈦制作換熱器具有優良的耐腐蝕性、傳熱效率高、表面光潔無結垢層、比重小、強度高、設備體積和重量小等特點,鈦合金材料廣泛應用于航空、宇宙開發、海洋工程、石油、化工、輕工、食品加工、冶金、電子、醫藥衛生、儀器儀表等部門(見表1)。

鈦對氯具有很強的抗腐蝕性。是海水淡化設備換熱器的首選材料。目前,管殼式換熱器約占全部換熱器的70%左右。在強調高效、環保、節能的今天,板式換熱器在熱交換領域的優勢已經日益明顯最初板式換熱器僅用于食品加工方面,后來在石油化工、制藥、造紙、機械、冶金、造船、發電等部門都得到廣泛的應用。近幾年,在機場、酒店、商廈、軌道交通、船舶等場合,已部分地替代了傳統的管殼式熱交換器,取得了良好的效果。

1、鈦材軋制技術
鈦換熱器等設備的制造水平與鈦板材、帶材、卷材的軋制水平有關。國內與國外在鈦軋制技術上的差距主要在以下幾個方面:
(1)鈦軋制技術:板材、卷材、帶材種類不全,國內缺乏薄板、卷材軋制技術及裝備。我國鈦板的生產還沿用片式生產,不能進行帶式生產。更不能實現連軋:國際上普遍采用斜軋穿孔技術制造無縫鈦管,而國內仍然延續“銅包套一擠壓”制坯技術。我國鈦材的成品率與美國差10%以上:生產的薄鈦板仍不能滿足生產鈦焊管的需要。
(2)鈦軋制設備:落后于國外,目前仍然不能生產用于制造薄壁鈦焊管的板材。這類板材仍依賴進口。鈦型材的生產在國內仍為空白。
2、鈦材焊接技術
大多數鈦合金可以使用氧乙炔焊的方法進行焊接:幾乎所有的鈦合金均可以使用固態焊接方法,如TIG、MIG、等離子弧焊、激光焊、電子束焊和電阻焊等,進行焊接。其中,以TIG焊和激光焊的焊接質量最好。鈦合金激光焊接,因為焊接變形小,生產效率高.而且比電子束焊和TIG焊的自動化程度高,因此,其應用日趨廣泛。摩擦焊接因為不會產生氣孔,殘余應力小,焊接質量高。也適于對鈦合金進行焊接。已經用于汽車、潛艇及飛機發動機鈦部件焊接。釬焊則用于鈦及其合金與其它金屬的連接。亦可用于鈦及鈦合金的微型復雜件的連接。
鈦材的焊接技術在鈦設備中起著非常重要的作用。未來鈦焊接技術的發展方向主要是:易于操作:焊接過程自動化、智能化,從而提高焊接生產率;焊接質量穩定性好節約能源,有利于環境保護等。
3、鈦材表面處理技術
任何材料都有它的優缺點,為了進一步達到提高鈦合金耐蝕性、耐磨性、抗微動磨損性、高溫抗氧化性等目的,對鈦合金進行表面處理是進一步擴大鈦合金使用范圍的有效途徑,可以這么說目前對金屬的表面處理方法幾乎全部應用到了鈦合金的表面處理上,包括金屬電鍍、化學鍍、熱擴散、陽極氧化、熱噴涂、低壓離子工藝、電子和激光的表面合金化、非平衡磁控濺射鍍膜、離子氮化、PVD法制膜、離子鍍膜、納米技術等。
鈦及鈦合金表面處理技術從以熱滲擴、電鍍、真空鍍膜等為代表的傳統表面強化、耐磨處理技術,發展到現階段以等離子滲、離子束、電子束、激光束的應用為標志的現代表面處理技術,如表面氮化(氣體氮化等離子氮化)、表面滲元素合金化、激光熔覆等。目前.鈦及鈦合金表面強化技術正朝著多種表面技術的綜合應用以及多層復合膜層的研究制備方向發展。
4、鈦近凈成形技術
鈦制品的近凈成形技術,是以海綿鈦+鈦屑或鈦及鈦合金粉末作為原材料,利用PAM單錠熔煉技術制備鑄錠,或粉末冶金等方法制備坯料;然后通過軋制或擠壓直接出成品。已廣泛用于生產鈦合金氣門、連桿、簡體、高爾夫球頭等。因為不需或僅需少量后續加工,在減少產品生產周期和節省原材料的同時,可大大降低生產成本。將會有力推動鈦合 金的應用.是今后鈦合金成型技術的主要發展方向。
5、鈦加工的數值模擬技術
鈦及鈦合金材料制備過程的計算機模擬技術的發展,對鈦合金及其產品的研制和開發,開創了更廣闊的空間。先進國家先后展開了對鈦及鈦合金材料熔煉、鑄造以及加工制造過程、熱處理等方面的計算機模擬技術的研究和相關軟件的設計與開發。通過計算機的模擬計算來設計加工工藝,可以避免傳統設計中的許多缺點,節省了人力、物力,同時 極大地提高了新材料制備和加工工藝設計的準確性。
相關鏈接
- 2022-05-21 退火溫度對軍工用GR9鈦合金棒材組織及性能的影響
- 2022-05-21 利泰金屬定制航空用TC17鈦合金鍛件 鈦方塊 鈦餅
- 2022-05-11 寶雞鈦合金葉輪廠家談發動機結構鈦合金類型
- 2022-05-04 航空海洋工程應用廣泛的TC4鈦合金性能解析
- 2022-05-03 差示掃描量熱法測定TA15/TC4鈦合金的相變溫度
- 2022-04-27 鈦合金材料廠家談TC4鈦合金與TC4ELI鈦合金的異同
- 2022-04-26 定制高強度高硬度航空用TC4鈦合金板
- 2022-04-21 現貨供應TA9鈦棒 GR7鈦棒 鈦靶合金棒
- 2022-04-13 TC11鈦合金氬弧焊補焊工藝試驗
- 2022-04-11 利泰金屬現貨供應航空用TC11鈦合金 TC11鈦棒 TC4鈦棒

